by Doug Scott, LCSW

There is a concept from the process philosopher Alfred North Whitehead that I return to again and again in my work. He called it “the fallacy of misplaced concreteness” — the error of mistaking one slice of reality for the whole thing. One piece of pizza taken for the entire pie.
This is what adolescents do. And before you dismiss that as irrelevant to your adult life, consider the etymology. The word “adolescent” comes from a Latin root meaning towards process. An adolescent is not a finished product. An adolescent is someone in the act of processing toward something — moving, developing, reaching. The problem is not the movement. The problem is that the adolescent characteristically grabs one piece of the picture and treats it as the complete view.
I want to hold two things at once here.
On one hand, adolescence is not a place to set up permanent camp. On the other hand, the most mature people I have encountered — the ones who carry both gravity and lightness — have entered what I would call a second adolescence. Not a regression. A return to process. They know they haven’t arrived. They know the journey continues. They hold that knowledge not as defeat but as liberation.
The difference between first and second adolescence is the fallacy. The first-time adolescent believes they have the whole picture. The second-time adolescent knows they never will. And that knowing is what makes them wise.
The Eddy
Picture a river flowing over and around boulders. On the downstream side of each boulder, the current splits, creating a low-pressure void. Water rushes back to fill the void, forming a reverse circular current — a small whirlpool called an eddy. Leaves and debris get caught in that eddy and can cycle there for years without escaping.
When something traumatic happens to us — whether a single event or a slow accumulation of experiences that harden into a worldview — it acts like a boulder dropped into the stream of our life. An eddy forms. Psychic energy starts cycling. And it does not stop on its own.
Years later, sometimes decades later, when something in our present environment carries an energetic signature that resembles the original wound, the old eddy activates. The unhealed version of ourselves — the 12-year-old, the 15-year-old, the 17-year-old — rises up and tries to handle a complex adult situation using the limited logic available to a teenager. The earlier self, as I describe it in my clinical work, possesses the present body and attempts to make sense of the moment from the perspective of someone who never had the tools to process what happened the first time around.
I have observed this pattern across years of counseling. Most of the time, when adults react disproportionately to a situation, they are not responding from their actual age. They are responding from the eddy.

The Law of Three: A Framework for What Happens Next
The eddy metaphor describes the wound. But wounds are not the end of the story. There is a framework for understanding what happens in the moment of activation — and more importantly, for understanding why some people grow through these moments while others cycle back into the same patterns indefinitely.
I call this framework teleopotentiation, or more accessibly, the Law of Three. The word “teleo” comes from the Greek telos, meaning aim, purpose, or ultimate direction. “Potentiation” means the activation of latent potential. Together, the word describes a process in which purpose itself activates dormant capacity for growth. This is not an abstract philosophical concept. It is a description of what actually happens in the body, in the psyche, and in relationships when we encounter opposition and must decide what to do with it.
The Law of Three reveals that genuine transformation does not occur through binary opposition — one side winning and the other losing. It occurs through a three-part process: contrast, tension, and resolution. These three phases operate together as a unified dynamic, and understanding them changes how you relate to every difficult moment in your life.
Contrasting Forces
Every developmental moment begins with contrast — two forces that stand apart from each other. These are not enemies. They are necessary partners. Without difference, there is no energy. Without opposition, there is no potential for movement.
In the context of the eddy, the two contrasting forces are immediate and recognizable. On one side is the desire to be your best self — mature, wise, grounded, capable of love and discernment. On the other side is the gut instinct rising from the unhealed adolescent eddy — reactive, defensive, operating from old logic formed under duress.
Both of these forces are real. Both have legitimacy. The desire for maturity is not a fantasy, and the adolescent reaction is not a defect. They are contrasting energies, and their coexistence is what creates the possibility for something new.
Tension
When contrasting forces meet, they generate tension. This is not a problem to be solved. It is potential energy — like a compressed spring or a drawn bow. Tension is the dynamic space where transformation becomes possible.
In practice, this is the moment you feel caught. The provocation has landed. The old heat is rising. You can feel the pull of the reaction in your body — the tightened jaw, the quickened breath, the sudden certainty about who is wrong. At the same time, something in you knows there is a better way. You are standing in the tension between what you have always done and what you might become.
This is the choice point. And this is where the Law of Three diverges from the binary thinking that dominates most of our lives.
Resolution: Two Paths
Resolution is what happens when the tension must go somewhere. But here is the critical insight: resolution does not mean one path. It means two.
The first path is what I call status-quo resolution. This is the path of the reaction. The adolescent eddy takes the wheel. You say the sharp thing. You withdraw into silence. You project blame. You do what you have always done, and the tension is temporarily relieved — but nothing has changed. The eddy keeps spinning. The pattern intensifies. And the next time a similar catalyst arises, the whole cycle repeats with even greater force. Status-quo resolution is a feedback loop. It feels like resolution in the moment, but it is actually an intensification of the existing pattern.
The second path is what I call higher-grade resolution. This is the path of the response. You feel the pull of the reaction, you acknowledge it, and then you choose to resolve the tension at a higher level — through empathy, through boundary, through wisdom that the adolescent self did not have access to the first time around. This is not suppression. It is integration. The earlier self is not silenced. It is met — and in being met, it begins to heal.
Higher-grade resolution produces something genuinely new. It does not return you to the starting point. It moves you forward on the developmental spiral, with greater capacity, greater self-knowledge, and greater freedom from the patterns that once controlled you.
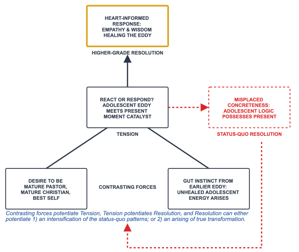
Reading the Law of Three Diagram
The visual that accompanies this post maps the eddy teaching directly onto the Law of Three framework. Here is how to read it.
Start at the bottom. The two boxes at the lower portion of the image represent the contrasting forces. On one side: the desire to be a mature person — a mature parent, partner, professional, or human being. On the other side: the gut instinct from the activated adolescent eddy — the unhealed energy that arises when a present-moment catalyst resembles an old wound. These two forces are not ranked. Neither is superior. They are the raw material of transformation.
Move to the center. The box in the middle represents tension — the dynamic moment when the contrasting forces collide. This is labeled “React or Respond?” because that is exactly what the tension contains. The adolescent eddy has met the present moment, and you are standing in the gap between automatic reaction and conscious response. Lines connect the two contrasting forces upward into this tension box, showing that both forces feed into and potentiate the tension.
Now look at the two possible resolutions.
The golden box at the top represents higher-grade resolution — the conscious path. A solid arrow points upward from tension to this box. This is the heart-informed response that integrates empathy and wisdom, that heals the eddy by meeting it with the maturity of the present self. The golden border distinguishes it: this is where genuine transformation occurs.
The red dashed box to the right represents status-quo resolution — the unconscious path. A dashed red arrow points sideways from tension to this box. This is the fallacy of misplaced concreteness in action: the adolescent logic possessing the present body, making decisions from a worldview that was never adequate to begin with. The dashed border signals what it is — a temporary discharge that resolves nothing.
Finally, trace the feedback loop. From the status-quo resolution box, a red dashed line runs downward and loops back toward the bottom of the diagram. This is the cycle. When you choose the reaction, the energy does not dissipate. It returns to the system, intensifying the original pattern and guaranteeing that the same tension will arise again — often with greater force. The eddy keeps spinning. The leaves keep circling. The same fights, the same withdrawals, the same projections, repeated across years and decades until something interrupts the loop.
The entire image, read as a whole, shows you the anatomy of a single moment of choice — and the two futures that branch from it.

Rungs, Not Ruins
Think of your earlier selves as rungs on a ladder. You might be on the tenth rung, but you cannot hate rungs one through nine. Those earlier versions of you — including the confused, reactive adolescent — are not failures to be discarded. They are the necessary structure that got you to where you stand.
This is a critical distinction. The goal is not to destroy the adolescent self. The goal is to include it. When it surfaces in the present moment — and it will surface — you do not exile it. You see it, you feel with it, and you hold a boundary: You are real, but you are not in charge right now.
This is the formula: empathy plus boundary, followed by response.
Empathy without boundary collapses into enmeshment. Boundary without empathy hardens into rigidity. The mature response holds both. And when it does, the part of you that was never acknowledged — the adolescent who needed someone to witness what was happening and respond with both tenderness and strength — finally receives what it always needed.
The Invitation
What I am describing is not a technique reserved for therapists or spiritual directors. It is a way of being in the world that is available to anyone willing to pay attention to what arises in the body when tension shows up. The next time you feel a disproportionate reaction forming — that familiar heat, that old narrative, that sudden certainty that you know exactly what is wrong and whose fault it is — pause. That is the eddy speaking. That is the adolescent trying to solve the present with the past.
Feel it. Name it. And then choose the response that comes from the version of you that is standing here now, with everything you have learned, with all the rungs beneath you.
You are standing in the Law of Three. The contrasting forces are alive in your body. The tension is real. And the resolution — the golden one, the one that heals — is available to you in this moment, if you are willing to feel the pull of the reaction without surrendering to it.
That is what I mean by mature adolescence. Not arriving. Processing. Always towards. And that is good news.
